
Detaljerad produktbeskrivning
| Etikettens hastighet: | 20-200st / min (beroende på etikettens längd och flaskans tjocklek) | Tjockt etikettobjekt: | 20-200mm |
|---|---|---|---|
| Objektets höjd: | 30-200mm | Etikettens höjd: | 15-110mm |
| Etikettens längd: | 25-300 mm | Etikettrulle inre diameter: | 76mm |
| Etikettrulle ytterdiameter: | 300mm | Strömförsörjning: | 220V 50 / 60Hz 0,75KW Enfas |
| Maskinens vikt: | 150 kg | Storlek på maskin: | 1600 (L) * 550 (W) * 1600 (H) mm |
| Nyckelord: | Flat Surface Label Applicator | Modell 1: | HAP200 |
| Modell 2: | HAP300 |
Automatisk platt ytaetikettapparatmaskin, SUS304 rostfritt stål ekonomi automatisk topp- och sidomärkningsmaskin
Ansökan:
Automatisk platt ytaetikettapparatmaskin, SUS304 rostfritt stål ekonomi automatisk topp- och sidomärkningsmaskin är tillämplig för alla typer av platta föremål som mat, kemikalier, läkemedel, kosmetika, pappersvaror, CD-skiva, kartong, låda och olika oljekannor etc. Denna ekonomi automatisk topp- och sidomärkningsmaskin är för platt märkning på sidan. Ekonomisk automatisk topp- och sidomärkningsmaskin är lämplig för:

Funktioner:
- Huvudkroppen är tillverkad av SUS304 rostfritt stål och aluminiumlegering av hög kvalitet.
- Märkningshuvudet drivs av avancerad stegmotor som importeras från Japan.
- Allt det magiska ögat är avancerad fotodetektor tillverkad i Japan.
- PLC-styrsystemet är utrustat med mänskligt gränssnitt, inklusive 60 grupper av minnesenheter.
- Märkningsposition och höjd är justerbar.
- Transporthöjden kan justeras efter produktionslinjens höjd.
- Kunna ansluta till transportband och produktionslinje
- Transparent etikettmonitor för alternativ.
Utseende:

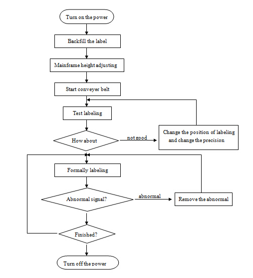
Flödesschema för drift:

Kretsschema:

Förpackning och frakt:
1. Hamn:Shanghai
2. Förpackningsdetaljer:träförpackning exportförpackning
3. Leverans Detalj:Normalt 12-15 dagar efter mottagande av betalning
FAQ:
1) abelMärke visar upprätt go ffer
Orsak: märkningsutmatningshastigheten är för hög, eller monteringsbandshastigheten är för låg
Lösningar: sakta ner etikettens utmatningshastighet eller påskynda monteringslinjens hastighet (flaskans rörelsehastighet).
2). etikett visa skräp
Anledning:
① plogbrädan är inte plan;
② avdragningskanten är inte parallell med flaskans lock;
③ etiketten trycks för lätt
Lösningar:
①byt en plogbräda,
②justera så att avdragningskanten är parallell med flaskans lock,
Påverka etikettbältet ordentligt.
Märka: platt etikettapplikator, maskin för lådmärkning









